
(背景为网络配图)
中共崇左市委员会文件
崇发〔2017〕32号

关于印发《加快县域经济发展的实施方案》的通知
附件:关于加快县域特色旅游发展的实施方案
为贯彻落实《国务院关于促进旅游业改革发展的若干意见》(国发〔2014〕31号)、《国务院办公厅关于县域创新驱动发展的若干意见》(国办发〔2017〕43号)、 《国务院办公厅关于印发兴边富民行动“十三五"规划的通知》(国办发〔2017〕50号)、 《中共广西壮族自治区委员会、广西壮族自治区人民政府关于加快县域经济发展的决定》(桂发〔2017〕16号)、《广西壮族自治区人民政府办公厅关于加快县域特色旅游发展的实施意见》(桂政办发〔2017〕93号)等文件精神,大力推进全市发展全域旅游,做强县域特色旅游,加快县域旅游业转型升级,促进我市县域经济加快发展,制定本方案。
一、目标任务
到2020年,我市县域旅游综合实力明显增强,旅游发展质量全面提升,以国家和自治区级全域旅游示范区、广西特色旅游名县和旅游产业集聚区建设为重要抓手,在全市形成示范带动效应,促进县域特色旅游跨越式发展。
——县域旅游支柱产业地位进一步提升。到2020年,崇左市实现游客总人数突破3500万人次大关,旅游总消费达 400亿元。努力把旅游业培育成为县域经济的战略性支柱产业和人民群众更加满意的现代服务业。
——县域旅游发展实现提质增效。到2020年,凭祥市成功创建国家全域旅游示范市,宁明县、龙州县成功创建广西特色旅游名县;广西三星级(含)以上乡村旅游区(农家乐)突破105家;国家3A级以上〔含3A)旅游景区总数达到38个以上,其中5A级景区3个,4A级景区巧个,3A级景区20个;创建一批国家级、自治区级旅游度假区、生态旅游示范区。
——县域旅游服务水平全面提高。到2020年,全市各县(市、区)的四星级旅游饭店总数达到巧家,新增一批品牌酒店、休闲度假酒店、高端民宿等,新增旅行社3家以上。在全市范围内的车站、广场、码头、四星级及以上旅游饭店、大型商业中心等游客集散地设置旅游服务中心〔点);各县(市、区)3A级及以上旅游景区、四星级及以上乡村旅游区建成1座以上A级旅游厕所;大新县、龙州县、宁明县、凭祥市拥有1个以上星级汽车旅游营地;探索建成全市智慧旅游信息大数据平台,实现全市4A级以上旅游景区重要地段和 人流密集区全部建成应急监控系统、客流监控设备并对接市、 自治区、全国旅游应急监控系统,完善旅游应急管理设施;主要景区景点实现wifi全覆盖、配备自助导游设备、建成景区VR系统,实现电子票务、电子商务和移动支付功能,提高旅游体验和旅游服务水平。
二 、重点工作
(一)推进旅游品牌创建工作。大力推进县域旅游提质增效,积极推进国家全域旅游示范区(市)和广西特色旅游名县创建工作。到2017年底,宁明县成功创建广西特色旅游名县;2018年底,龙州县成功创建广西特色旅游名县。积极推进国家全域旅游示范区建设,力争2018年底,凭祥市成功创建国家全域旅游示范市。
(二)推进游度假区、生态旅游示范区创建工作。到 2020年,大新明仕、龙州上金、龙峡山一水口湖等成功创建国家级旅游度假区,大新县黑水河国家湿地公园成功创建国家级生态旅游示范区,鸿鸪景区、狮子山森林公园等成功创建自治区级生态旅游示范区。依托丰富的自然生态资源,以点带面、联动发展,建设形成以游览观光、文化体验、养生度假为主要功能的国家旅游度假典范。
(三)加快一批A级景区创建。到2020年,花山岩画景区、凭祥友谊关一红木文博城等成功创建国家5A级旅游景区,江州雨花石景区等成功创建国家级旅游景区,天等都康田园景区、宁明公母山景区等成功创建国家3A级旅游景区。依据崇左市沿边、沿江特点,突出左江沿岸以及边关风情特色,统筹“江、景、城、镇、村"五位为一体,形成旅游开发有序推进、密切联动的动态格局,加快打造一批精品旅游景区。
(四)打造跨境旅游合作区。以大新、龙州、凭祥、宁明等沿边县域为重点,打造中越德天一板约瀑布跨境旅游合作区、崇左龙州一高平北坡红色跨境旅游合作区、中越友谊关一友谊跨境旅游合作区、宁明爱店公母山一凉山禄平母山跨境旅游合作区等一批跨境旅游合作区,重点加快中越德天一板约瀑布跨境旅游合作区实现跨境旅游,深化与周边国家的文化交流、服务设施共建等多领域合作,进一步完善友谊 关、水口、爱店、硕龙等口岸配套设施建设,促进口岸签证、异地旅游办证、跨国自驾游等业务规范化、便利化和高效化。
(五)提升旅游住宿品质。加快各县(市、区)高品质旅游住宿设施改造升级步伐,推进崇左国际大酒店、大新维也纳酒店、宁明国际大酒店、凭祥国际大酒店创建五星级旅游饭店,天宝龙大酒店、展鹏酒店等创建四星级旅游饭店。到2020年,每个县(市、区)拥有一家四星级以上旅游饭店。鼓励民营资本到我市投资旅游饭店建设;引进经济型旅游饭店,提升商务旅游住宿接待设施的整体品质和集聚规模;积极发展类型多样的主题酒店和度假酒店;大力发展以古村落、庄园、民族村寨等为载体的特色民宿,力争2020年底前全市成功建设旅游民宿3家。
(六)加大乡村旅游区(农家乐)建设。到2020年,凭祥市上石宝岛美人椒现代农业(核心)示范区创建五星级乡村旅游区,大新浓沙、天等绿湾农庄等成功创建四星级乡村旅游区、农家乐。各县(市、区)要结合地方山水、文化、历吏、风情,加强对乡村旅游区的统一规划和布局。突出打造具有南国壮族风情、中越边关风情的建筑装修装饰风格的村屯;开发具有地方特色、美味易记的美食;设计具有地方特色的旅游小商品;挖掘具有地方特色的游客体验项目。进一步丰富乡村旅游产品,提升产业规模,精心打造一批数量充足的乡
村旅游区、农家乐、森林人家等旅游产品。
(七)提高旅游服务能力。到2020年,要在全市范围内的主要游客集散地设置旅游服务点,推进崇左高铁旅游集散中心建设,结合高铁站建设,完善旅游集散各项功能配套建设,建成扶绥县、大新县、凭祥市游客集散中心;建设一批旅游厕所。推进汽车旅游营地、旅游驿站、游客服务中心、旅游标识标牌、旅游厕所建设,在旅游交通干线、旅游景区等,建设一批山地型、森林型等不同主题的汽车旅游营地;全面完善辖区内高速公路和旅游干线公路上的旅游交通标识,在交通集散地、星级饭店、国家A级旅游景区、乡村旅游区、旅行服务商经营场所等涉旅场所应设置和完善体现地方特色的旅游标识系统,不断完善旅游基础设施和旅游公共服务体系。
(八)提升旅游整体形象。塑造县域特色旅游品牌形象,各县(市、区)要培育具有本地特色的旅游景区品牌、节庆品牌、特色旅游商品品牌等,打造辨识度高、特色鲜明的全域旅游目的地形象。创新旅游营销方式,扩大旅游宣传推广的渠道,组织高铁旅游营销,利用微博、微信等新媒体平台实施精准营销,帮扶旅游企业建立电子商务营销平台或与电商合作营销,建立“政府+企业/行业协会+个体经营者+游客"四位联动的立体营销体系,形成全市齐动、内外互动的全域化旅游营销格局。
(九)优化旅游市场秩序。各县(市、区)要加强旅游市场监管,严格监督旅游企业诚实守信经营,建立旅游市场联合执法和投诉统一受理机制,保障执法人员和经费投入,畅通旅游投诉渠道,维持旅游市场有序运行。同时,推动文明旅游,建立游客不文明行为的社会信用制度。强化对旅游市场主体的事中事后监管,将文明旅游工作与行业监管工作同步推进,营造文明、和谐、有序的旅游环境。着重抓好导游领队人员的管理和培训,始终突出导游领队提供优质服务和引导文明旅游的双重职责,针对不规范履行职责的导游采取整改或清理等措施,提升导游队伍的整体素质。通过管和控相结合的方式,从源头上杜绝“零团费" “负团费"的现象。
(十)抓好旅游扶贫工作。按照1个广西重点旅游扶贫 县(宁明县)、2个国家旅游扶贫示范区创建县(龙州县、大 新县)和41个旅游扶贫村总体布局,分期分批扎实推进贫困村旅游开发。以县(市、区)为单位,按照“科学布局,突出特色"的原则,编制完善县域贫困村旅游扶贫规划;根据资源和发展条件,分景区(线路)依托型、资源特色型、环境优良型、古村落型、特色产业型及其他类型,扶持贫困村发展旅游业,实现精准脱贫。
三、保障措施
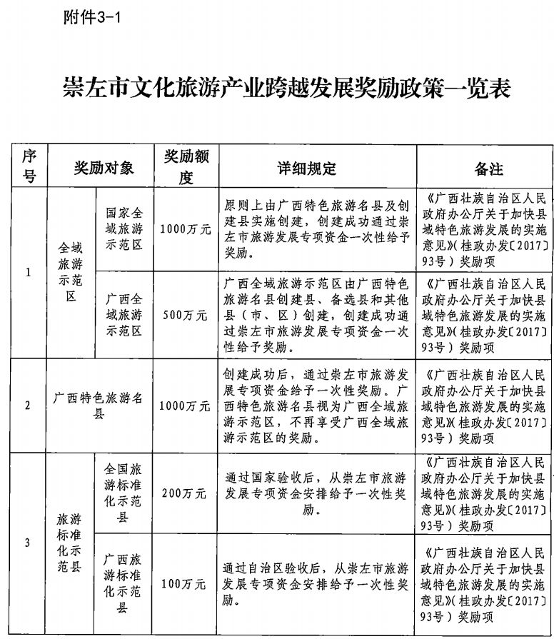
(一)完善奖励政策。出台促进县域特色旅游发展的奖励办法,在市旅游专项资金中安排发展特色旅游和创建全域旅游示范区的专项奖励资金,具体奖励办法见附件。
(二)如强组织领导。各县(市、区)要积极构建特色旅游发展协调推进机制,制定发展特色旅游的实施方案,建立县域旅游发展领导小组,明确部门职责,进一步加强对旅游业重大政策、发展规划、重大项目建设等工作的指导、协调和监督,形成特色旅游“全面抓、全面管、全面建"的统筹推进工作机制。
(三)加强人才建设。实施旅游人才培养工程,依托高等院校、旅游人才培训基地、行业协会等,定期组织人才学习和培训,每年至少举办1次培训班,培养中高级旅游管理、旅游产品开发、创意策划、市场营销、乡村旅游经营等方面的人才;做好旅游从业人员等级考试和资格认证的组织和服务工作,提高从业人员管理水平和服务素质;积极引进高层次人才,建立长效人才管理机制。
中共崇左市委员会办公室 2018年1月3日印发
附件3一1:崇左市文化旅游产业跨越发展奖励政策一览表




